生活方式不外乎饮食、运动、心理等几大方面。1992年世界卫生组织发表的《维多利亚宣言》中提到了健康的四大基石:“合理膳食,心理平衡,适当运动,戒烟限酒。”现在越来越多的人关注睡眠健康,那么“充足的睡眠”就成为了第五大基石。失眠不仅影响人的情绪,甚至影响人的免疫系统,更重要的是,失眠往往是身体潜在某种疾病的外在表现形式之一。
当你睡不着的时候,是否就是失眠症呢?

失眠症是有足够的睡眠机会和环境,但仍可有持续的睡眠障碍,同时伴日间功能受损,根据病程分为短期失眠(小于3个月)和慢性失眠(大于3个月),短期失眠在纠正失眠诱因后,睡眠常能改善,而一部分患者则可能转为慢性失眠。主要表现为入睡困难(入睡潜伏期超过 30 分钟)、睡眠维持障碍(整夜觉醒次数大于等于 2 次)、早醒、睡眠质量下降和总睡眠时间减少(通常少于6.5 小时),同时伴有日间功能障碍。
如果确诊为失眠症,非药物治疗又无效,那么失眠药物到底应该怎么选?

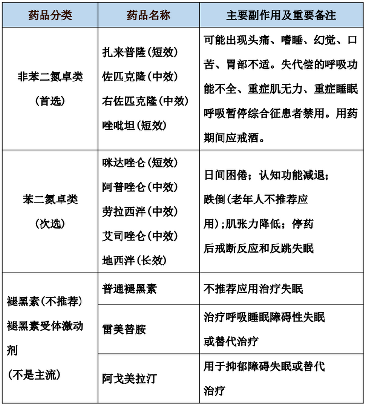
目前临床治疗失眠药物主要包括苯二氮䓬受体激动剂、褪黑素受体激动剂、有催眠效应的抗抑郁药物。

根据失眠类型不同,选择不同的药物。比如,入睡困难人群应选择短效药物,辅助入睡即可;早醒或是睡眠时间较短人群,可选择中长效失眠药物;睡眠质量比较差、多梦人群,可选择改善睡眠质量的镇静催眠药物。

可用于入睡困难的药物(选用起效快、半衰期短<8小时的药物,上床前15分钟服用)

用于治疗睡眠维持困难的药物(选用半衰期中等或相对略长的药物)

抑郁焦虑人群睡眠用药(焦虑患者常以入睡困难为主,抑郁患者则以早醒多见,可使用具有镇静作用的抗抑郁药。)



特殊人群睡眠用药(≥65岁的患者,首选非苯二氮卓类,以最低有效剂量、短期或间歇用药;儿童患者,药物治疗仅用于非药物治疗无效的慢性失眠,可考虑使用褪黑素;妊娠、哺乳妇女可选用非苯二氮卓类,尽量采用小剂量单药、短疗程治疗,哺乳患者用药期间应停止哺乳。)
疗效评估和随访
1. 定期临床评估,以便监测患者对治疗的反应和药物不良反应,用药期间通常每个月复查1次;
2. 全面评估:用药期间每间隔6个月评估1次,或于复发时、治疗中止6个月后评估。
图片:以上网络图片如若涉及侵权行为,请联系我们,我们将第一时间清除
宣传科编辑整理