郑州大学第五附属医院

郑州大学第五附属医院
搜索按钮
进入适老模式
信息公开
医院新闻
首页>信息公开>医院新闻

“拴不住,动起来”——世界血栓日,我们在行动

发布时间:2019/10/17文字调整

2019年10月13日是全球第六个“世界血栓日”。为提高群众对静脉血栓栓塞症的认识、意识及诊疗常识,今日上午郑州大学五附院血管外科于门诊楼一楼举办了主题为“栓不住,动起来”的大型义诊及宣传活动。血管外科崔文军主任及司江涛大夫带队,为广大群众现场讲解和普及静脉血栓栓塞症相关防治知识,受到了群众和患者的欢迎和好评。在义诊期间,医院副院长朱光和门诊部主任赵耀东亲临现场指导工作,与崔文军主任关于血栓防治进行深度探讨,并对活动给予肯定和鼓励。

 

 

 

 

 

1856年,著名的德国医生 Rudolf Virchow 首次提出了“血栓形成”的概念,提出了血管壁损伤、血流异常、血液成分异常是血栓形成的三大要素。2014年3月,国际血栓与止血学会宣布将 Rudolf Virchow 的生日(10月13日)作为“世界血栓日”,以纪念他首先提出“血栓形成”理论。期望通过设立 WTD (世界血栓日)来提高公众对血栓的认知,促进血栓性疾病的规范化诊治;号召世界各地不同团体团结起来,共同面对血栓形成这一沉默的杀手。

 

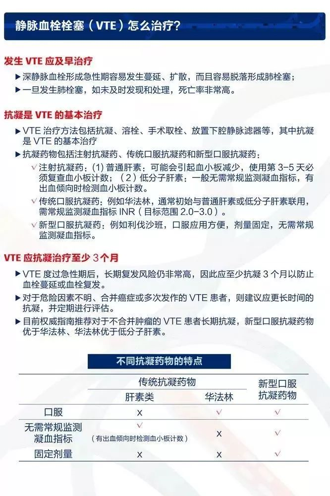
静脉血栓栓塞症(VTE)主要包括两种类型,深静脉血栓形成(DVT)和肺动脉栓塞(PE)。深静脉血栓形成是指发生在深静脉中的血液凝结,主要见于下肢深静脉。肺动脉栓塞指深静脉血栓脱落,随血流转移至肺动脉,严重影响氧气交换和心功能,可能迅速导致死亡。据统计,VTE的发生率在血管疾病中,仅处于急性冠状动脉综合征和脑卒中之后,是第三大常见的血管疾病。

 

静脉血栓栓塞的防治分三级。

 

一级预防是指在普通人群中筛查高危因素、控制高危因素;二级预防是指在高危人群中运用物理预防、药物预防等手段严防血栓的发生;三级预防是指对已经形成血栓的患者进行规范化专业化诊治,严防致死性肺栓塞的发生,减少血栓后遗症的出现。

 

 

 

 

 

 

郑州大学五附院已在省内率先启动静脉血栓栓塞防治体系4年余,取得了显著的成效,并在预防和治疗该疾病方面积累了丰富的临床经验。

 

来源:血管外科 王广华 陈吉冲 胡昕涛

宣传科编辑整理

Baidu
map