郑州大学第五附属医院

郑州大学第五附属医院
搜索按钮
进入适老模式
信息公开
医院新闻
首页>信息公开>医院新闻

郑州大学五附院神经外科入选国家卫生健康委能力建设和继续教育神经外科建设中心

发布时间:2023/1/18文字调整

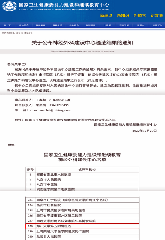
近日,国家卫健委能力建设和继续教育中心公布 “神经外科建设中心”遴选名单,郑州大学五附院成功入选,这标志着医院神经外科临床诊疗建设进入国家支持培养建设序列。


640


据了解,此次国家卫健委能力建设和继续教育中心共收到779份神经外科建设中心申请材料,共覆盖全国30个省(区、市)。依据神经外科建设中心遴选质控标准从所属医院等级以及神经外科设施设备、建设中心设置及申报类型、医疗工作、教学工作、科研工作5个方面进行百分制评估。经过最终评分,共有474家的候选单位最终入选神经外科建设中心并选定带教基地。入选的建设中心为具备一定的神经外科临床经验的医疗机构,能够开展一定规模的神经外科诊治工作,通过定期接受国家级基地“远程+面授“,“带教+指导"的帮扶,内容包括基础理论学习、手术带教指导、专业人才质控、专科条件质控等。中心质控建设达标后,可申请成为省级神经外科示范中心,进一步帮扶指导市县级神经外科诊治中心,推动分级诊疗有效落地,服务广大人民群众。


郑州大学五附院神经外科建立于1983年,经过40年的建设发展,目前已成为集“河南省医学重点学科”、“国家级高级卒中中心”、“上海交通大学颅神经疾病诊治中心河南分中心”、“中国医师协会内镜脑室脑池外科技术培训中心”、“河南省伽玛刀治疗中心”、“河南省癫痫系统化诊疗中心”、“河南省医学重点学科 外科学其他学科(颅神经疾病)”于一身的光荣集体。同时也是国家疑难病症诊治能力提升工程(脑血管方向)、河南省医疗服务能力提升工程(神经专科)建设单位。


目前学科成员90人,其中医生35人、护士52人、技师1人、专职科研人员2人,具有高级职称人员11人,博士生导师2人,硕士生导师4人。开放床位153张,划分了3个病区和1个伽玛刀治疗中心,涵盖神经肿瘤、脑血管外科、颅脑创伤、神经介入、脊柱脊髓、内镜颅底、功能外科、立体定向放射外科等8个亚专业,神经外科疾病诊疗水平达到国内领先水平。


学科拥有3个神经外科专用手术室,配备有术中CT1台、复合手术室1个,并配备神经导航系统、手术显微镜、微型快速磨钻、神经电生理监测系统、脑内窥镜、超声刀、术中B超等先进设备以及伽玛刀、适形放疗、PET-CT、MRI、DSA等多种大型设备。拥有显微外科实验室、内镜临床实训中心、细胞分子实验室、中枢神经系统疾病生物样本库、电生理实验室等等,并与国外多个医学中心开展合作研究和学者互访。近五年共获得国家级课题5项,省部委课题12项,横向协作3项,国际合作2项;在国家级以上学术刊物共发表论文百余篇,其中SCI收录30余篇,出版专著14部。


经过国家疑难病症诊治能力提升工程(脑血管方向)、河南省医疗服务能力提升工程(神经专科)建设,学科于2018年成功申报郑州市神经系统疾病临床医学研究重点实验室,2020年获批建设河南省颅脑损伤防治工程研究中心、河南省胶质瘤代谢与微环境研究国际联合实验室及河南省颅神经疾病研究医学重点实验室,实验中心近200平方米,科研团队连续3年获得国家自然科学基金。学科分别于2017年成功承办中华医学会神经创伤与脑出血大会,2019年成功承办全国神经损伤巡讲(郑州站),并连续举办六届河南省颅脑创伤论坛及颅脑损伤康复年会。2021年神经外科成为郑州大学先进医学研究中心颅脑损伤防治与康复研究中心,学科影响力得到了跨越式提升。


近年来,社会各界、广大人民群众对医院神经外科建设发展取得的成就给予充分肯定,社会影响力日益增强。2019年学科荣获“河南省青年文明号”,并被媒体评为“具有国内影响力示范科室”;2020年神经外科三病区在国家卫健委举办的改善医疗服务行动计划活动中表现突出,荣获“改善医疗服务示范科室”。这是学科医疗服务水平持续提升、各项工作持续向好的进一步体现。


成绩的取得既是鼓励,更是鞭策。在今后工作中,郑州大学五附院神经外科将站在新的起点上,一如既往地在新技术、新理念方面不断开拓创新,进一步提高神经外科临床专科救治能力,以精湛的技术和优质的服务,为人民健康保驾护航。


来源:神经外科三病区 张恒威

宣传科编辑整理

Baidu
map