中医日间病房正式开诊啦!!!
“中医日间病房?这是什么模式?”很多人看到这个新名词,估计有点懵吧。
“中医日间病房”,简单来说,就是让您白天住院,晚上回家休息的一种全新的就诊方式。
“中医日间病房”是指符合住院条件,以中医适宜技术治疗为主,且在非治疗期间不需住院持续观察的患者,经患者和医疗机构双方同意,在当日治疗结束后即可离院的治疗模式。
一、什么是中医日间病房?
“随治随走、不用住院、医保报销”
指符合住院条件,以中医治疗为主,且在非治疗期间不需住院持续观察的患者(目前仅开通省医保),“短程、高效、低耗”为原则,以中医理论为指导,全面发挥中医特色和优势。参保人员在医院接受“中医日间病房”治疗,按一次普通住院进行结算,需办理入、出院手续,期间发生的与本次治疗相关的辅助检查费用一并纳入医保结算。在中医日间病房,您可以享受到中医诊疗与现代康复相结合的全面一体化康养服务。不仅可以帮助您缓解疼痛、改善症状,还可以促进身体的康复和免疫力的提升。
二、康复医学科中医日间病房优势在哪?
1.以康复医学科为平台,发挥康复技术与诊疗优势,中医适宜技术治疗为主。
2.不排队,轻松办理住院手续。
3.治疗时间更加灵活多变,让有需求的患者有了更多的就医选择。
3.预约诊疗时间,提高就医效率,让患者享受到更为舒适和私密的治疗环境。
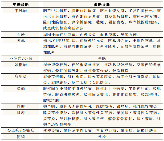
三、收治病种

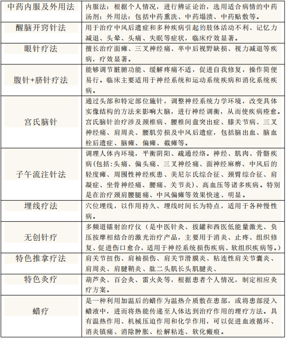
四、特色项目

五、先进设备
先进设备包括:多频道镭射治疗仪、BTS三维步态分析评估设备、近红外脑功能成像、脑机接口、虚拟现实动态稳定性学习平台、智能磁刺激系统、多关节等速训练与测试系统、上肢康复训练系统、下肢康复训练机器人、下肢膝关节CPM、全方位运动技能训练系统等。
六、就诊流程图

如果您正在寻找一种更加便捷、高效、个性化的中医诊疗服务,那么郑大五附院康复医学科中医日间病房将是您的理想选择。我们期待着您的到来!
如需了解更多信息,请扫描下方二维码,添加曹医生微信。

郑大五附院康复医学科诊疗地址及联系方式:
1.康复医学科门诊:位于门诊部3楼
2.康复治疗区:12号楼(康复楼)1楼-2楼
3.康复医学科住院病区:12号楼康复楼2楼-4楼 24小时值班
电话:0371-66902241(医生办公室)/ 0371-66902509(护士站)
撰稿人:曹灵修
一审:刘骞豪
二审:关晨霞