
2022年上半年河南省医保、郑州铁路局医保门诊慢性病集中申报开始啦!
申报时间
2022年4月1日~4月30日(工作日)
申报地点
地址:郑州大学第五附属医院(郑州市二七区康复前街3号)1号住院部1楼医疗保险办公室
电话:0371-66902400
申报对象
河南省省直参保职工、郑州铁路局医保参保人员
河南省医保门诊慢性病申报资料
1.一年内申报病种相关住院病历,如病历时间超过一年,需再提供近一年内与申请病种相关检查资料;
2.《河南省医疗保障门诊慢性病初审鉴定表》(由医生在医院OA系统内填写并打印);
3.申报一个病种,提供一份住院病历复印件、一张申请表和医保卡复印件;若申报多个病种,可提供一份住院病历复印件,病历中需显示相关病种的诊断及检查、检验结果。
省医保门诊慢性病集中申报病种(18种)

附:1. 河南省医保门诊慢性病申报期间请保持电话畅通,经省医保初审通过后会电话通知体检,按到通知后,请在规定时间内到指定医院进行体检;
2. 已办理异地安置的省直职工:本人或委托他人持相关病历到省医疗保障服务中心4楼窗口申报,申报时间为2022年4月1日~4月30日。
郑州铁路局医保门诊重症慢性病申报所需资料
1. 一年内申报病种相关住院病历;
2.《中国铁路郑州局集团参保人员门诊重症慢性病申请表》(由医生在医院OA系统内填写并打印);
3.申请一个病种需填写一张申请表,相关病种可提供一份住院病历复印件(如糖尿病+冠心病+高血压+脑血管病后遗症);
(1)糖尿病、高血压提供眼底照片原件;
(2)脑血管后遗症提供CT或核磁片;
(3)肺部疾病、心脏疾病、类风湿性关节炎、强直性脊柱炎、帕金森氏病提供X线片;
(4)心脏疾病提供心电图原件;
4.提供医疗保险手册(照片页)复印件。
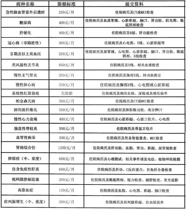
铁路局医保门诊重症慢性病集中申报病种(20种)及提交资料

来源:医疗保险办公室
宣传科编辑整理