2021年3月16日,郑州大学召开“2020年度实验室工作总结暨表彰大会”。经郑州大学实验室管理(安全)工作领导小组审议,评选出19个先进集体,郑州大学五附院实验室名列其中,医院副院长汤有才作为代表接受表彰。


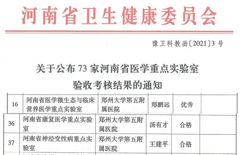
2021年2月18日,河南省卫健委会公布了2014、2016年批准建设的73家河南省医学重点实验室验收考核结果,郑州大学五附院“河南省医学微生态与临床营养医学重点实验室”验收优秀,“河南省康复医学重点实验室”与“河南省神经变性病重点实验室”验收合格。

2014年郑州大学五附院获批首个河南省医学重点实验室。目前医院已经拥有省、市级重点实验室12个,其中河南省省级重点实验室1个,省级工程实验室1个,河南省国际联合实验室3个,河南省医学重点实验室4个,郑州市重点实验室3个。实验室分布在11号楼,8号楼,物理空间约3000平方米,实验室设备总投入约4000万,现有专职实验室管理人员8名。实验室具有先进的分子生物学实验室、细胞培养室、流式细胞室、动物实验室,已建立免疫组化、免疫细胞化学、蛋白质分析、酶联免疫吸附、特异性抗体及细胞因子测定、石蜡及冰冻切片等实验技术。各级实验室均具有健全的以岗位责任制为核心的各项规章制度并能落实执行,实验室负责人每年制定工作计划并撰写年度工作总结,每三年进行远期发展规划,每月进行消防和实验室生物安全检查。

2018年,医院首个省级重点实验室“河南省幽门螺杆菌与微生态及消化道肿瘤重点实验室” 获批,实现零的突破。该实验室以郑鹏远教授为学科带头人,与2005年诺贝尔奖获得者巴里•马歇尔(Barry J. Marshall)教授、德国科学院院士Thomas F.Meyer教授开展深度合作,成功申报了“河南省幽门螺杆菌与医学微生态院士工作站”、“幽门螺杆菌及胃癌杰出外籍科学家工作室”和“河南省高等学校学科创新引智基地”,是集临床、科研、育才和研发转化等为一体的研究中心,是省内首家开展幽门螺杆菌培养、鉴定及药敏实验、PPI测序的单位。围绕幽门螺杆菌耐药性;幽门螺杆菌致胃癌的分子机理;胃肠道肿瘤3D类器官构建和应用;人体微生态失衡与消化系统疾病关系等方面展开研究。
在实验室建设和技术研发方面,成功搭建了以下平台:(1)省内首家开展并建立的临床幽门螺杆菌分离培养、药敏实验、幽门螺杆菌耐药基因检测及PPI代谢型测序鉴定的技术平台,大大提高了临床幽门螺杆菌的根除率;(2)国内领先的胃癌发展全阶段的胃肠道3D类器官模型培养平台,并据此技术开展胃癌精准治疗国际联合项目;(3)引进和建立了“标准化粪菌移植”技术平台,并将该项最新技术应用于临床,使伪膜性肠炎、艰难梭菌感染、便秘、肠道菌群紊乱等患者获益;(4)建立了先进的肠道菌群精准分析,肠道屏障功能的评估的技术平台;(5)功能性益生菌的筛选平台,利用体外筛选的方法,筛选出了具有降脂、降血尿酸、降血压功效的功能性益生菌,并申报专利。
2020年,按照郑州大学要求,完成了郑州大学实验室及教学相关设备的资产清查,完成郑州大学大型仪器共享设备信息登记,并面向全校预约开放。同时医院印发《郑州大学第五附属医院实验室管理(安全)领导小组》文件,并制定详实的实验室生物安全各项管理制度以及突发事件应急预案。强化落实,健全实验室安全责任体系。根据“谁使用、谁负责,谁主管、谁负责”原则,把责任落实到岗位、落实到人头,坚持精细化原则,推动科学、规范和高效管理,营造人人要安全、人人重安全的良好氛围。构建医院、实验室二级联动的实验室安全管理责任体系。务求实效,完善实验室安全监督管理制度。建立安全定期检查制度、危险源全周期管理制度、实验室生物安全事件应急预案、安全风险评估制度、实验室内部安全管理制度。责任追究,建立安全工作奖惩机制和问责追责机制。

未来,医院各级实验室将继续加强建设,再接再厉,依托于河南省医学重点学科,传承重点学科领域的优势特色,以原创性研究突破为引领,瞄准研究领域前沿,通过加快推进重点实验室建设和发展,汇聚一批国际化的高端人才,培养具有国际视野的创新型医学人才,将其建设成为具有显著特色和重大影响的创新人才培养和高端人才汇聚基地、科技成果转化基地,为郑州大学一流大学建设、区域健康事业发展提供强有力支撑。
来源:教学与学科办公室 王双
宣传科编辑整理